【特效】Houdini 16【创意云】5分钟学会制作丧尸群集动画(一)
Houdini 16【创意云】5分钟学会制作丧尸群集动画(一)
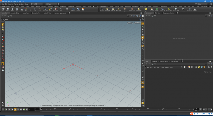
第1步:打开炫酷的Houdini 16(文末有安装包链接)

第2步:左上方工具栏依次点选“Charaters”——“Mocap Biped 1”,场景中出现一位青团学长

第3步:把青团学长变成“青团丧尸”:选中青团学长,在“Animation”模块下选择“Zombie”

第4步:给丧尸换衣服,18岁以下同学禁止观看:将“Texture”写为“4”,并且点击右下角的小圆圈

第5步:烘焙丧尸,请准备好刀叉:选中丧尸——点击右上方工具栏“Crowds”——“Bake Agent”——“Enter”

第6步:点击“Accept”,不要动别的

第7步:在弹出的窗口中输入:zombie——Accept

第8步:点击Accept

第9步:点击红框——选中丧尸——“Enter”

第10步:点击“Configure joints”——选中丧尸——“Enter”

第11步:以上使丧尸变的“有骨有肉”

第12步:一个丧尸太孤单,增加丧尸数量:点击“Populate”——选中丧尸——“Enter”——隔2秒——“Enter” 对,这一步要按两次“Enter”,如果你的姿势不对,那么丧尸的姿势也不对,很可能会叠罗汉,我说的是丧尸。

第13步:丧尸正确姿势,没有贴图的丧尸像是穿着保暖内衣在广场上打太极,还泛着高光

第14步:至此你的丧尸还不具备攻击力,因为他们在原地打太极,这一步将要让你的丧尸嗨起来:点击“Simulation”——选中某个丧尸——“Enter”

第15步:选择你需要解算的动作,可以全选

第16步:多出一个解算的节点,播放,观察丧尸是否有运动轨迹

第17步:秋衣脱掉~脱掉:选中“crowdsource”节点——“Render”——“Materials”_clothing

第18步:来创意云渲染渲一波,最后一波

需要工程文件的请留言
第1步:打开炫酷的Houdini 16(文末有安装包链接)

第2步:左上方工具栏依次点选“Charaters”——“Mocap Biped 1”,场景中出现一位青团学长

第3步:把青团学长变成“青团丧尸”:选中青团学长,在“Animation”模块下选择“Zombie”

第4步:给丧尸换衣服,18岁以下同学禁止观看:将“Texture”写为“4”,并且点击右下角的小圆圈

第5步:烘焙丧尸,请准备好刀叉:选中丧尸——点击右上方工具栏“Crowds”——“Bake Agent”——“Enter”

第6步:点击“Accept”,不要动别的

第7步:在弹出的窗口中输入:zombie——Accept

第8步:点击Accept

第9步:点击红框——选中丧尸——“Enter”

第10步:点击“Configure joints”——选中丧尸——“Enter”

第11步:以上使丧尸变的“有骨有肉”

第12步:一个丧尸太孤单,增加丧尸数量:点击“Populate”——选中丧尸——“Enter”——隔2秒——“Enter” 对,这一步要按两次“Enter”,如果你的姿势不对,那么丧尸的姿势也不对,很可能会叠罗汉,我说的是丧尸。

第13步:丧尸正确姿势,没有贴图的丧尸像是穿着保暖内衣在广场上打太极,还泛着高光

第14步:至此你的丧尸还不具备攻击力,因为他们在原地打太极,这一步将要让你的丧尸嗨起来:点击“Simulation”——选中某个丧尸——“Enter”

第15步:选择你需要解算的动作,可以全选

第16步:多出一个解算的节点,播放,观察丧尸是否有运动轨迹

第17步:秋衣脱掉~脱掉:选中“crowdsource”节点——“Render”——“Materials”_clothing

第18步:来创意云渲染渲一波,最后一波

需要工程文件的请留言
本文为作者 qq412732261 分享,影视工业网鼓励从业者分享原创内容,影视工业网不会对原创文章作任何编辑!如作者有特别标注,请按作者说明转载,如无说明,则转载此文章须经得作者同意,并请附上出处(影视工业网)及本页链接。原文链接 https://cinehello.com/stream/89445