微电影制作基础培训班为什么要坚持实用?

2015-10-26 16:20
微电影制作基础培训班为什么要坚持实用?

1895年,电影在法国诞生,
2010年,微电影在中国起步,
一个世纪的跨度,
拍片的人越来越多,
拍好的人少之又少,
时代需要每一个对微电影心怀敬意之人!

如果能制作出一部超有feel的微电影,
那么拍摄长片也不是一个难题,
因为再长的片子,也是拆解成不同的镜头来完成的。

拍电影网微电影制作基础班已经连续举办了十二期,四年来,我们引领上百名学员走进电影的殿堂。学员在变,不变的是我们的宗旨:始终坚持实用。因为我们认为,无论电影市场如何变幻,微电影始终是视听的艺术,拍好一部微电影,始终离不开核心的理论技巧的学习。而实用的培训课程,让你在学习理论的同时,就可以带着疑问去实践,这样可以帮你扎扎实实打好微电影制作的基础,同时提升你的整体制作能力!

微电影制作基础培训班为什么要坚持实用?

如何理解视听语言?
如何掌握微电影制作流程?
如何在有限的时间内完整地叙事?
如何让人、物、景在光影的空间里更加生动和谐?
拍电影网微电影制作基础班第十三期与你一起寻找答案!

开班时间
2015年11月09日-11月15日

培训对象
微电影制作爱好者(有无基础均可)

培训目标
通过学习,让学员能够了解微电影的概念、特点及发展趋势,了解微电影制作的流程,掌握微电影制作过程中的基本技术,初步具备制作完成一部微电影的能力。

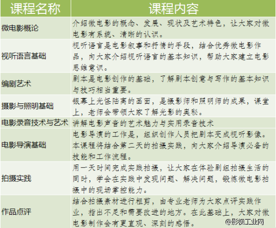
课程设置
微电影制作基础培训班为什么要坚持实用?

上课地点:北京东城

学费标准:2800元/人(不含食宿)

报名咨询:
客服QQ:1323616494
客服手机:18801468255(本机为拍电影网唯一客服手机)
如感兴趣,可点击“拍电影网微电影制作基础班”填写报名表,预约报名!


本文为作者 董晓 分享,影视工业网鼓励从业者分享原创内容,影视工业网不会对原创文章作任何编辑!如作者有特别标注,请按作者说明转载,如无说明,则转载此文章须经得作者同意,并请附上出处(影视工业网)及本页链接。原文链接 https://cinehello.com/stream/71280