微电影制作基础班开课了

1895年,电影在法国诞生,
2010年,微电影在中国起步,
一个世纪的跨度,
拍片的人越来越多,
拍好的人少之又少,
时代需要每一个对微电影心怀敬意之人,
因为它不是镜头简单拼凑的明信片,
它是在短暂的时间维度里带着镣铐起舞的光影精灵!
如何理解视听语言?
如何掌握微电影制作流程?
如何在有限的时间内完整地叙事?
如何让人、物、景在光影的空间里更加生动和谐?
拍电影网微电影制作基础班与你一起寻找答案!
开班时间
2015年9月14日-9月20日
培训对象
微电影制作爱好者(有无基础均可)
培训目标
通过学习,让学员能够了解微电影的概念、特点及发展趋势,了解微电影制作的流程,掌握微电影制作过程中的基本技术,初步具备制作完成一部微电影的能力。
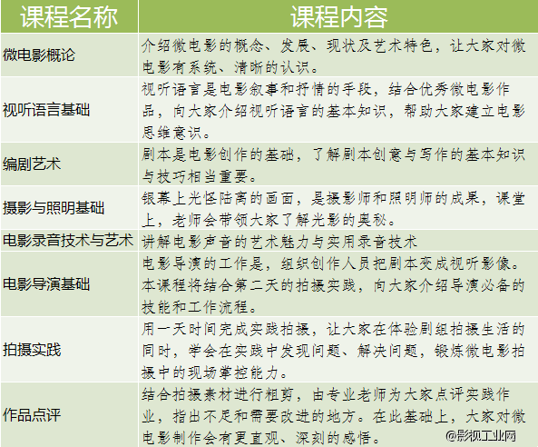
课程设置

学费标准:2800元/人(不含食宿)
报名咨询:
时间:周一至周五8:30-17:30
QQ:1323616494
手机:18801468255(本机为拍电影网唯一客服手机)
点击报名表填写完整信息申请报名
本文为作者 董晓 分享,影视工业网鼓励从业者分享原创内容,影视工业网不会对原创文章作任何编辑!如作者有特别标注,请按作者说明转载,如无说明,则转载此文章须经得作者同意,并请附上出处(影视工业网)及本页链接。原文链接 https://cinehello.com/stream/68863