后期制作流程以及如何节省制作时间
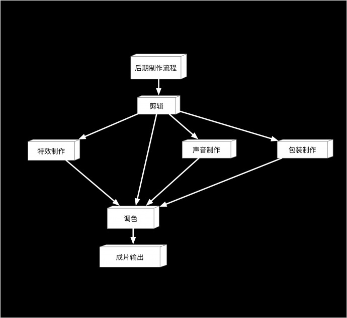
电影的制作是一个团队作战。它离不开每一个环节的精心细作。今天小编来讲述一下自己的从业经验。后期的整体流程如下图:
后期制作中还有需要跟前期的跟组剪辑、DIT、特效现场指导。
跟组剪辑在现场整理素材、分场合板、粗剪等为剪辑师或剪辑指导作辅助工作。DIT为调色和剪辑做好素材的整理和管理工作。特效现场指导为导演提供特效制作的解决方案,还有一个重要的工作是为后期特效制作提供优质平整的蓝绿背景素材(大部分剧组都没有在乎这个,这为后期制作留下了很大的难题,造成后期制作人员很难地把背景分离出来,增加了制作的工作量。如想得到优质的后期特效制作,这一步至关重要)。
当前期杀青后,将进入后期制作。第一步工作就是剪辑师或剪辑指导和导演制片人等一起进行精剪工作。剪辑定稿之后,将把工程给到DIT部门。由DIT部门输出给声音制作、作曲、特效制作的小样和原始素材。特效制作拿到原始素材就可以分拆镜头,进入特效的制作环节。声音制作拿到素材后,将先进行对白剪辑(整理和修同期),有不好和不全的同期声,将进行补配音工作(对白补录完之后,把完整的对白给到制作字幕的人员,进行字幕制作)。同时声音制作可以做动效、环境声等工作。调色工作可以先调没有特效的画面。等特效和包装制作完成后,再把素材给到调色DIT部门,DIT部门将回插进工程线,再次输出完整的画面给到调色师和声音制作部门。声音制作得到所有最终的素材后(作曲的分轨),将进行终混。调色师也将进行最后的调色整理和把控。声音制作完成后,将输出分轨给到DIT部门,技术人员将和调色好的画面进行整合。画面和声音没有问题之后,将输出相对应的文件给到电视台或者发行方、院线等。
后期制作的整体流程是这样,还有很多细节的穿插和沟通。这需要一个很有项目管理能力的后期制片人去很好地把控和管理。保证项目的如期完成和高质量的制作。
我们公司的主营业务就是提供优质的后期制作管理服务,为影片保驾护航。根据各项目的预算匹配行业内优质的制作公司和个人。一句话,影片后期交给我们,你就可以舒坦等结果就可以啦!
我们团队曾参与的作品:



后期制作中还有需要跟前期的跟组剪辑、DIT、特效现场指导。
跟组剪辑在现场整理素材、分场合板、粗剪等为剪辑师或剪辑指导作辅助工作。DIT为调色和剪辑做好素材的整理和管理工作。特效现场指导为导演提供特效制作的解决方案,还有一个重要的工作是为后期特效制作提供优质平整的蓝绿背景素材(大部分剧组都没有在乎这个,这为后期制作留下了很大的难题,造成后期制作人员很难地把背景分离出来,增加了制作的工作量。如想得到优质的后期特效制作,这一步至关重要)。
当前期杀青后,将进入后期制作。第一步工作就是剪辑师或剪辑指导和导演制片人等一起进行精剪工作。剪辑定稿之后,将把工程给到DIT部门。由DIT部门输出给声音制作、作曲、特效制作的小样和原始素材。特效制作拿到原始素材就可以分拆镜头,进入特效的制作环节。声音制作拿到素材后,将先进行对白剪辑(整理和修同期),有不好和不全的同期声,将进行补配音工作(对白补录完之后,把完整的对白给到制作字幕的人员,进行字幕制作)。同时声音制作可以做动效、环境声等工作。调色工作可以先调没有特效的画面。等特效和包装制作完成后,再把素材给到调色DIT部门,DIT部门将回插进工程线,再次输出完整的画面给到调色师和声音制作部门。声音制作得到所有最终的素材后(作曲的分轨),将进行终混。调色师也将进行最后的调色整理和把控。声音制作完成后,将输出分轨给到DIT部门,技术人员将和调色好的画面进行整合。画面和声音没有问题之后,将输出相对应的文件给到电视台或者发行方、院线等。
后期制作的整体流程是这样,还有很多细节的穿插和沟通。这需要一个很有项目管理能力的后期制片人去很好地把控和管理。保证项目的如期完成和高质量的制作。
我们公司的主营业务就是提供优质的后期制作管理服务,为影片保驾护航。根据各项目的预算匹配行业内优质的制作公司和个人。一句话,影片后期交给我们,你就可以舒坦等结果就可以啦!
我们团队曾参与的作品:

项目合作请扫描以下二维码:
项目合作请扫描以下二维码:
项目合作请扫描以下二维码:
重要的事情发三遍!
项目合作请扫描以下二维码:
项目合作请扫描以下二维码:
重要的事情发三遍!

本文为作者 魔力映画(北京)文化传媒有限公司 分享,影视工业网鼓励从业者分享原创内容,影视工业网不会对原创文章作任何编辑!如作者有特别标注,请按作者说明转载,如无说明,则转载此文章须经得作者同意,并请附上出处(影视工业网)及本页链接。原文链接 https://cinehello.com/stream/103004
魔力映画(北京)文化传媒有限公司
点击了解更多
魔力映画(北京)文化传媒有限公司是一家专业从事影视剧后期制片管理服务等广播电视节目的策划及制作的专业公司。
主营业务:
一、影视剧后期制作的制片管理服务;
二、电影、电视剧、网大、网剧的剪辑工作;
三、影视剧特效制作;
四、影视剧的声音制作;
扫码关注
魔力映画(北京)文化传媒有限公司
魔力映画(北京)文化传媒有限公司