《综艺报》以独特视角透视国内外传媒娱乐产业热点,关注有实力和有潜力的公司及产业领袖,梳理产业脉络,发现产业趋势并提供可借鉴的案例!
视频网站打响新一轮“剧场模式”比拼
在爱奇艺、腾讯视频创建剧场模式后,优酷也上线了全新的“剧场模式”,三大视频网站由此均已完成了剧场化的布局。虽然目前各家内容的趋同,暂时无法拉开剧场的优势。但视频网站的剧场化却各有各的特点。来源:节目一线7月1日,在爱奇艺刚刚公布会员数“破亿”后,优酷也在模式上进行了革新。据悉,优酷在上海电影节宣布即将上线以合作方自主运营为主的“剧场模式”,进而加速ToC市场转型。之后,优酷内容开放平台产品升级,宣...
发表于 2019-07-10
暑期剧荒?不存在!剧集名单请收好
暑期剧集“黑马”会出自何家?2019年的暑期档已经开启,对于追剧党和学生党来说,这是一年一度的狂欢盛宴。目前,五大卫视和优爱腾芒四大视频网站“弹药”准备充足,都拿出了年度“看家”好剧,40余部新剧为暑期档摩拳擦掌。今天小编整理了这个假期已播或正在播出的电视剧,保证你暑期不剧荒!湖南卫视《大宋少年志》导演:伊峥、王飞编剧:潘晓晨、吴峥、李喆等主演:张新成、周雨彤、郑伟等播出时间:2019-06-03...
发表于 2019-07-08
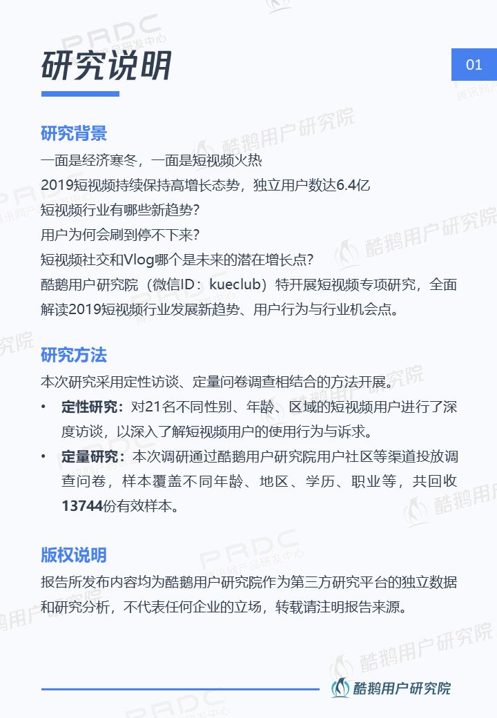
6.4亿用户的狂欢:短视频用户洞察报告
2019短视频行业四大关键词是持续增长、短视频社交、短视频营销、Vlog。短视频网民使用率78%,用户渗透率高。短视频是互联网时长红利主要增长入口。来源:酷鹅用户研究院报告核心结论1、短视频平台用户的使用呈多元化,内容是短视频平台的核心竞争力65%用户安装2个及以上短视频APP,内容全面多样化是用户选择短视频平台主要考虑因素,深度、独家内容正成为新的平台竞争力。2、短视频营销价值较大,女性和三四线...
发表于 2019-07-05
机构资料通过影视工业网的确认审核
2019-07-02 21:36
成为影视工业网会员
2019-07-02 21:35
综艺报
关注微信:zongyiweekly