
第三章 剪辑
剪辑过程是艺术性和技术细节的平衡,这无关乎团队或项目大小。

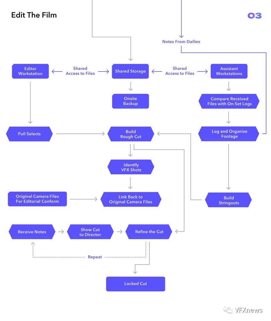
日报硬盘送到,或通过互联网传送过来后,助理编辑就会开始做准备工作。在确定所有文件都按预期到达,且声音和元数据已正确同步后,第一步就是把日报复制到中央共享存储。
共享存储
除非剪辑团队只有一人,否则你将会和多个剪辑师共享存储。助理剪辑师和主剪辑师将在整个项目中协同工作,他们都需要访问相同的文件。
提示:剪辑团队(整书的内容旁征博引,有许多引申的知识点。译者尽快完成正文部分翻译,最后再补充翻译补充内容)。
供稿人:Lisa McNamara,自由编剧兼剪辑师
为了避免每个剪辑版本在随时保持同步方面出现问题,基本会禁止剪辑团队中的任何剪辑师把副本保存在自己的外部硬盘上。
共享存储就是专门解决此类问题的,它把所有文件保存在一个位置,并允许团队中的每个人连接进来访问。最简单的共享存储空间可能400美元左右就可以搞定:一个小巧的台式电脑,内置4块硬盘。高端共享存储一般由数十台机架式服务器组成,放在专门的机房里,可能需要数十万美元。

Jellyfish共享存储机架阵列。图片由LumaForge提供。
共享存储或叫中央服务器,主要考虑的因素有速度(复制文件的速度)、同时访问量(一次可以访问文件的人数)、存储大小(可以存储多少GB或TB)和稳定性(如果硬盘坏掉会发生什么)。
提示:Deep Dive:共享存储(整书的内容旁征博引,有许多引申的知识点。译者尽快完成正文部分翻译,最后再补充翻译补充内容)。
供稿人:Mike McCarthy、Tech和Mike First。
提示:Raids(稍后翻译)。
提示:Hard Drives(稍后翻译)。
供稿人:Lsaac Terronez,制片人、视频编辑和技术专家。
提示:1Gig Ethernet vs 10Gig Ethernet(稍后翻译)。
供稿人:LumaForge。
提示:Bin 锁定和同时访问(稍后翻译)。
供稿人:Lsaac Terronez,制片人、视频编辑和技术专家。
离线剪辑
我们上面简单提到过,直接来自摄影机的文件不太适合剪辑,因此在剪辑开始之前通常会将这些文件转换为剪辑更友好的编解码。单独处理文件的这一过程称之为离线(offline)剪辑,专门为离线剪辑长生的文件称之为代理文件或代理。
提示:如何选择代理编解码(稍后翻译)。
虽然代理文件非常适合剪辑,但是你不应该用代理文件进行基本的色彩校正。如果要在剪辑软件中进行所有色彩校正,则最好重新链接回原始文件,因为代理文件的色彩质量可能较低。
好消息是,现在大多是剪辑软件只需点击几下即可在原始文件和代理文件之间切换,因此你可以根据需要来回切换。
我们已经为几种主流剪辑软件写了代理工作流程的详细指南:
提示:Final Cut Pro X 代理工作流程(稍后翻译)。
提示:Premiere Pro 代理工作流程(稍后翻译)。
提示:Avid Media Composer代理工作流程(稍后翻译)。
以上三份指南的供稿人:Sofi Marshall,自由剪辑师。
提示:Davinci Resolve 代理工作流程(稍后翻译)。
供稿人:来自Freethink Media的Seth Goldin,主要负责技术、后期制作和工作流程。
稍后的工作中(通常是在套对的时候),将不会再使用代理文件,而是链接回原始摄影机文件,然后发给色彩校正或最终交付。项目重新连接到原始摄影机文件后,它将恢复在线(online)状态。
为什么要离线剪辑?
虽然剪辑软件支持直接从摄影机获取的原始文件剪辑,但很少这么做。根据你使用的摄影机和设置类型,摄影机的编解码可能不适合视频剪辑。如果你使用的是高度压缩、高比特率的编解码,或者你是以log格式录制,那么离线剪辑可以让你在更便宜的电脑上更快地工作。
提示:高度压缩的编解码会降低你的剪辑速度(稍后翻译)。
提示:高比特率编解码会降低你的剪辑速度(稍后翻译)。
提示:剪辑日志格式文件会降低你的剪辑速度(稍后翻译)。
离线剪辑过程为剪辑带来了诸多好处,因此在电影和电视节目剪辑中非常普遍。在我们对2018年奥斯卡提名影片的工作流程分析中,我们发现每部电影都使用了离线工作流程。即使是在较小的项目中也很常见。只有在少数情况下才不用离线剪辑。
1、周转时间很紧。这种情况下,可能没有时间等待生成代理文件,因此可以更快地直接在摄影机原始文件上进行剪辑。
2、采集的文件恰好适合直接剪辑。这比较少见。
3、当你要在电脑上进行剪辑和调色时。
提示:离线工作流程的陷阱(稍后翻译)。
供稿人:来自Freethink Media的Seth Goldin,主要负责技术、后期制作和工作流程。
未完待续......